首页English
  • 时政
  • 国际
  • 时评
  • 理论
  • 文化
  • 科技
  • 教育
  • 经济
  • 生活
  • 法治
  • 军事
  • 卫生
  • 健康
  • 女人
  • 文娱
  • 电视
  • 图片
  • 科普
  • 光明报系
  • 更多>>
  • 报 纸
    杂 志
    光明日报 2010年03月02日 星期二

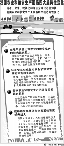
    我国农业和粮食生产面临四大趋势性变化

    作者: 《光明日报》( 2010年03月02日 02版)

    光明日报社概况 | 关于光明网 | 报网动态 | 联系我们 | 法律声明 | 光明网邮箱 | 网站地图

    光明日报版权所有